首页
医院概况
新闻动态
医院新闻
医院公告
招标公示
专家介绍
非手术科室专家
手术科室专家
妇幼科室专家
诊断科室专家
科室介绍
非手术科室
手术科室
妇幼科室
诊断科室
健康科普
健康知识
活动预告
人才招聘
招聘通知
招聘公示
科研教育
住培基地
护理天地
护理工作动态
教育园地
天使文苑
心灵驿站
文档下载
下载中心
院图书馆
城市医疗集团
首页
>
院务公开
院务公开
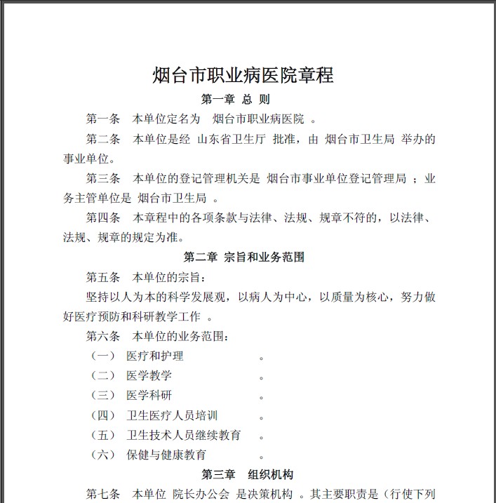
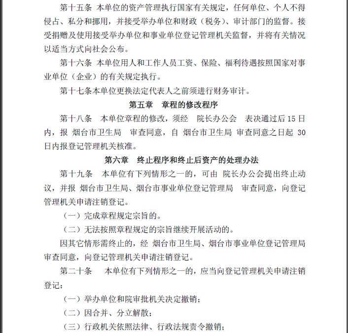
烟台市职业病医院章程
2013-12-30
医院公告
烟台市烟台山医院关于全面实行实名制挂号服...
各体检单位安排员工进行上岗前和离岗时职业...
/mobile/article/view?id=1276